Skip to main content
NB

Projects

Production-deployed ML and AI applications

PolicyArena.dev logo

PolicyArena.dev

Livegenai

Agent-Based Simulation Engine

Visit

PolicyArena is an open-source simulation engine that lets you pit rule-based, reinforcement learning, and LLM-powered agents against each other in game-theoretic environments. It features live-streamed simulations with real-time visualization, per-agent analytics dashboards, multi-run statistical comparisons, and full data export capabilities. Available on PyPI via pip install policy-arena, it provides a unified interface across five major LLM providers. The plugin architecture makes it straightforward to define custom agent behaviors and new game scenarios.

PolicyArena live demo

Problem

Researchers and developers studying multi-agent systems lacked a unified platform to compare different agent architectures (rule-based, RL, LLM) under controlled game-theoretic conditions. Existing tools were either too academic (no visualization) or too narrow (single agent type).

Approach

Built an event-driven simulation engine in Python with a plugin architecture allowing any agent type to be registered. Added real-time WebSocket streaming so simulations can be watched live. Created a React frontend with D3.js for interactive visualization of agent behaviors, payoffs, and strategy evolution across runs.

Architecture

Event-driven simulation engine with a Python backend serving WebSocket connections for real-time streaming. React frontend with D3.js visualizations renders live agent interactions and analytics dashboards. Plugin architecture allows custom agent types (rule-based, RL, LLM) with a unified interface across 5+ LLM providers. Simulation state is managed server-side with event sourcing for replay capability.

Results

Published as open-source on PyPI with 15+ built-in game scenarios. Supports OpenAI, Anthropic, Gemini, DeepSeek, and Ollama as LLM backends. Used for research comparisons and educational demonstrations of game theory concepts.

Tech Stack

ReactD3.jsWebSocketsPythonFastAPIOpenAI APIAnthropic APIGoogle GeminiDeepSeekOllamaPyPIDockerGitHub Actions
FrontendBackendAI / MLInfrastructure

Highlights

  • 15+ game-theoretic scenarios built in
  • Open-source on PyPI (pip install policy-arena)
  • Live-streamed simulations with real-time D3.js visualization
  • Per-agent analytics and multi-run statistical comparisons
  • Plugin architecture for custom agent types
  • Supports 5+ LLM providers through unified interface
  • Full data export for research analysis
  • Event sourcing for simulation replay
TripGen.org logo

TripGen.org

Livegenai

Agentic AI Travel Planner

Visit

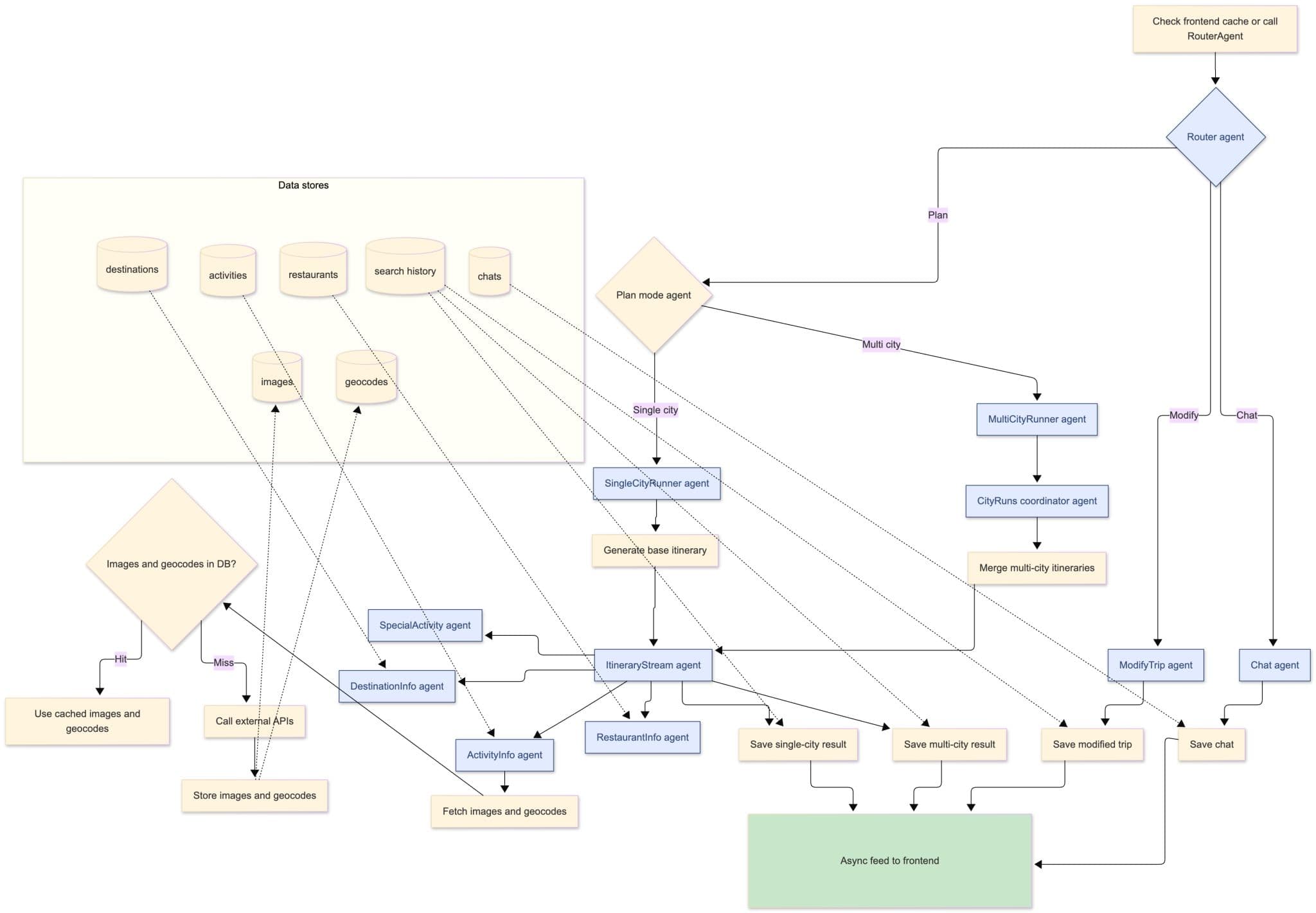
TripGen is an agentic AI travel planner that orchestrates 10+ specialized agents running in parallel to generate comprehensive trip itineraries. Each agent handles a specific aspect — flights, hotels, activities, dining, logistics — coordinated through MCP tool integration. The conversational chat interface allows users to refine plans iteratively, while the system generates day-by-day itineraries with activities, photos, interactive maps, and estimated budgets. Built with observability-first design using Langfuse for full agent trace visibility.

TripGen live demo

Problem

Travel planning involves coordinating dozens of decisions across flights, accommodations, activities, dining, and logistics. Existing AI travel tools either produced generic suggestions or couldn't handle the complexity of multi-day, multi-city itineraries with real constraints like budgets and preferences.

Approach

Designed a multi-agent system where specialized agents each own a domain (flights, hotels, activities, dining). Agents run in parallel via async Python and coordinate through a central orchestrator. MCP tool integration enables agents to query real services. A conversational interface lets users iteratively refine the plan.

Architecture

Multi-agent orchestration system where 10+ specialized agents run in parallel via async Python. FastAPI backend on GCP Cloud Run handles agent coordination and MCP tool integration for external service calls. React frontend provides conversational chat with streaming responses, interactive map rendering via Google Maps API, and itinerary visualization. Langfuse integration provides full observability into agent decisions and tool usage.

Results

Generates complete day-by-day itineraries with activities, photos, maps, and budgets. Conversational refinement allows natural back-and-forth. Full agent observability through Langfuse traces every decision and tool call.

Tech Stack

ReactTypeScriptGoogle Maps APIPythonFastAPIPydanticOpenAI APIMCP ProtocolLangfuseGCP Cloud RunDocker
FrontendBackendAI / MLInfrastructure

Highlights

  • 10+ parallelized AI agents with domain specialization
  • MCP tool integration for external service calls
  • Conversational chat interface with streaming responses
  • Day-by-day itineraries with activities, photos, and maps
  • Full observability with Langfuse agent tracing
  • Iterative refinement through natural conversation
  • Budget estimation and constraint handling
  • Multi-city and multi-day trip support
Hoodwise.net logo

Hoodwise.net

Livefullstack

AI-Powered Neighborhood Finder

Visit

Hoodwise is an AI-powered neighborhood finder that scores areas worldwide across multiple dimensions: safety, affordability, commute time, nightlife, family-friendliness, and more. Users can explore interactive maps with filterable overlays, compare neighborhoods side by side, and switch between long-term and short-term rental modes. The platform features SEO-optimized city pages for 100+ cities, driving organic discovery. Built with a focus on data accuracy and user experience.

Hoodwise live demo

Problem

People relocating to a new city struggle to evaluate neighborhoods objectively. Information is scattered across forums, real estate sites, and local knowledge. There was no tool that scored neighborhoods across multiple lifestyle dimensions with a consistent methodology worldwide.

Approach

Built an AI scoring pipeline that aggregates data from multiple sources and applies weighted scoring across dimensions (safety, affordability, commute, lifestyle). Created interactive maps with filterable overlays so users can visually explore results. Added SEO-optimized city pages to capture organic search traffic from people researching relocations.

Architecture

AI scoring pipeline that aggregates neighborhood data from multiple sources, processes it through weighted scoring models, and serves results via FastAPI. React frontend renders interactive maps with filterable overlays using Google Maps API. PostgreSQL stores neighborhood scores and metadata. SEO-optimized static pages are generated for 100+ cities with structured data markup. Langfuse provides observability into AI scoring decisions.

Results

Covers 100+ cities worldwide with neighborhood-level scoring. Interactive maps allow filtering by any combination of lifestyle factors. SEO-optimized pages rank for neighborhood-related search queries. Supports both long-term and short-term rental perspectives.

Tech Stack

ReactTypeScriptGoogle Maps APIPythonFastAPIPydanticPostgreSQLLangfuseGCP Cloud RunDockerSEO
FrontendBackendDataAI / MLInfrastructure

Highlights

  • Worldwide neighborhood scoring across 100+ cities
  • Interactive maps with filterable overlays
  • Multi-dimensional scoring: safety, affordability, commute, lifestyle
  • Long-term vs. short-term rental modes
  • SEO-optimized city pages with structured data
  • Side-by-side neighborhood comparison
  • AI-powered recommendations based on preferences
  • PostgreSQL-backed data with real-time updates
ROIInvest.net logo

ROIInvest.net

Livefullstack

Real Estate Investment Analytics

Visit

ROIInvest is a free financial analytics platform that helps property investors evaluate rental investments through data-driven calculations. It features a ROI calculator with cash-on-cash return, cap rate, net yield, and break-even analysis for both long-term and short-term (Airbnb) rentals. The mortgage calculator provides what-if rate comparisons, LTV ratios, and principal vs interest breakdowns. A rent vs buy analyzer compares buying with a mortgage against renting and investing the difference over time. Investment scenario modeling stress-tests optimistic, realistic, and pessimistic projections. The market section covers 30+ countries with an interactive Leaflet bubble map, price positioning charts, and per-city rental yield data. A city comparison tool visualizes key returns, purchase prices, and investment profiles via radar charts. Includes educational resources with a step-by-step ROI guide and investment glossary.

ROIInvest live demo

Problem

Real estate investment decisions require complex financial analysis across multiple variables — mortgage terms, operating expenses, vacancy rates, appreciation, and tax implications. Investors were either relying on error-prone spreadsheets or paying for overpriced tools that didn't support international markets or short-term rental scenarios.

Approach

Built a suite of 6 interconnected financial tools that share property parameters: ROI calculator, mortgage calculator, rent vs buy analyzer, scenario modeler, market explorer, and city comparison. Added localized market data for 30+ countries with auto-populated tax and mortgage rates. Interactive Leaflet maps and charts make data visually explorable. Included educational content so users understand the financial concepts behind the numbers.

Architecture

Next.js application with server-side rendered pages for SEO performance across 30+ country market pages. Client-side financial calculation engine handles mortgage amortization schedules, ROI projections, rent vs buy modeling, and scenario stress-testing without server round-trips. Interactive Leaflet maps with bubble overlays for market visualization. Responsive React frontend with charts for cash flow, equity buildup, principal vs interest splits, and net wealth projections. Country-specific tax rates and mortgage rates auto-populate from a built-in dataset. Dark mode support with persistent localStorage preferences.

Results

Covers 30+ real estate markets worldwide with localized tax and mortgage rates. Provides instant ROI calculations with break-even timelines, mortgage amortization schedules, rent vs buy projections, and side-by-side city comparisons. Supports both long-term and short-term (Airbnb) rental analysis. Free and accessible to all investors regardless of experience level.

Tech Stack

ReactNext.jsTypeScriptTailwind CSSLeafletVercelSEO
FrontendInfrastructure

Highlights

  • ROI calculator with cash-on-cash return, cap rate, and break-even analysis
  • Long-term and short-term (Airbnb) rental mode support
  • Mortgage calculator with what-if rate comparison and LTV ratios
  • Rent vs Buy analyzer with net wealth projections over time
  • Scenario modeling: optimistic, realistic, and pessimistic stress testing
  • Interactive Leaflet market map across 30+ countries
  • City comparison with radar charts and investment profiles
  • Educational ROI guide and investment glossary